Ludwigshafen
Ausbildung
Der Umgang mit Gefahrensituationen in chemischen Betrieben ist ein spezielles Handwerk. Jedes Jahr werden bei der Werkfeuerwehr neue kompetente Mitarbeiter hierfür ausgebildet oder bestehende bilden sich weiter.
Emergency Response Academy
Die Ausbildung zum hauptberuflichen Werkfeuerwehrmann bei der BASF-Werkfeuerwehr dauert zwei Jahre. Nach dem sechsmonatigen Grundlehrgang werden die Auszubildenden für weitere eineinhalb Jahre im Schichtdienst auf einer der beiden Wachen der Werkfeuerwehr am Standort Ludwigshafen ausgebildet. Voraussetzung für eine Ausbildung bei der Werkfeuerwehr ist eine abgeschlossene Berufsausbildung, vorzugsweise im handwerklich-technischen Bereich. Außerdem müssen Bewerber körperlich und psychisch belastbar sein.
Was es zu entdecken gibt
Hier finden Sie noch mehr Details für Ihre Fragen
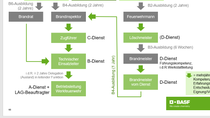
Alle Ausbildungswege im Überblick
Hier finden Sie alle Ausbildungswege von der Grundausbildung bis hin zum B6-Dienst.
FAQ



